Ep #66: The Software Architect Resume Surgery: Turning Tasks into Impact
Tearing down the vocabulary and formatting mistakes that get talented engineers archived in 6 seconds.
Series: The Seniority Signal - How to Market Yourself as an Architect
By Amit Raghuvanshi | The Architect’s Notebook
🗓️ Dec 11, 2025 · Free Post ·
Welcome back to “The Seniority Signal” — Part 2.
In Part 1, we discussed the “Mindset Shift.” We learned that to break the ceiling into Staff/Principal roles, you must stop writing a Biography (a list of what you did) and start writing a Marketing Document (a list of the value you created).
We covered the 5 Golden Signals: FinOps, Legacy Wrangler, Force Multiplier, Resiliency, and Data-Driven.
Today, we stop talking theory. Today, we perform surgery.
I look at resumes every single week. I see resumes from engineers with 15 years of experience, ex-FAANG developers, and open-source contributors.
And honestly? 90% of them look like Junior resumes with more dates on them.
There is a fundamental misunderstanding in our industry about what a “Senior” or “Staff” resume should look like. Most engineers treat their resume like a grocery list of technologies. They list every language, framework, database, and cloud provider they have touched since 2015.
Java, Python, Go, React, AWS, Kubernetes, Docker, Redis, Kafka, Jenkins...
When a Hiring Manager or a VP of Engineering looks at that list, they don’t see “versatility.” They see “commodity.” They see a pair of hands that can type code.
If you are applying for a Senior, Lead, or Architect role, you are not being hired to type code. You are being hired to make decisions, mitigate risk, and multiply the output of others.
I am going to ask you to open your current resume on a separate screen. We are going to go through it line by line. We will identify the specific vocabulary that is secretly signaling “Junior” to hiring managers, and we will rewrite your bullet points in real-time.
Note: Parts of this series come from my book, Beyond the Resume: The Architect’s Guide to Interviews & Hiring Psychology.
We’re only touching the surface here — if you want to dive deeper into hiring psychology and avoid common resume mistakes, I encourage you to explore the book.
Phase 1: The “Red Flag” Vocabulary Audit
The average recruiter spends 6 seconds scanning your resume before deciding to read it or archive it. In those 6 seconds, their brain is pattern-matching for Passive Language.
Passive language suggests you are a passenger. Active language suggests you are the driver.
Step 1: Press Cmd+F (or Ctrl+F) on your resume. Search for the following words. If you find them, highlight them in RED. They must go.
1. “Participated in...”
The Hiring Manager hears: “I was in the room while the adults made the decisions. I didn’t actually own anything.”
The Fix: If you were just a participant, delete the bullet. It’s fluff. If you actually contributed, say what you did.
Replace with: Spearheaded, Orchestrated, Co-Authored, Designed.
2. “Helped...”
The Hiring Manager hears: “I was an assistant.”
The Fix: Staff Engineers don’t “help.” They “enable” or “partner.”
Replace with: Partnered with Product to..., Enabled the mobile team to..., Unblocked...
3. “Responsible for...”
The Hiring Manager hears: “This is a copy-paste of my job description. I did the bare minimum to not get fired.”
The Fix: Never describe your duty. Describe your achievement.
Replace with: Maintained 99.9% uptime by..., Secured the API by...
4. “Familiar with...”
The Hiring Manager hears: “I did a ‘Hello World’ tutorial on this once, please don’t ask me about it in the interview.”
The Fix: If you can’t survive a deep-dive interrogation on a technology, take it off your resume. It is a trap.
Replace with: Deployed [Tech] in production... (Or delete it).
5. “Various...” / “Multiple...”
The Hiring Manager hears: “I am too lazy to check the details.”
The Fix: Specificity signals seniority. “Various databases” sounds junior. “PostgreSQL and Redis” sounds senior.
🎥 Note: New Series — System Design Masterclass
I’ve started releasing a new video series called System Design Masterclass, where instead of explaining abstract concepts like “What is a load balancer?” or “What are microservices?”, we walk through real-world system design case studies — the kind you actually see in interviews.
These videos are interview-focused and built around learning by doing. Because in a real interview, when the interviewer draws a few boxes, defines trust boundaries, and asks “How will this system scale?”, abstract definitions stop helping — and real architectural thinking begins.
I’m sharing the playlist below. There’s only one video right now, but if the response is good, I’ll create many more. And YES, it will not have AI-generated content
Phase 2: The “Before & After” Transformations
Now that we’ve cleaned up the vocabulary, let’s look at the structure.
Most engineers write Task-Based bullets.
Structure: [Action Verb] + [Technology] + [Feature].We need to rewrite them into Impact-Based bullets.
Structure: [Power Verb] + [Outcome/Metric] + [By Doing X] + [Context].Let’s look at three real-world transformations.
Example 1: The Cloud Migration
❌ Before (Task-Based):
“Migrated the application from on-premise servers to AWS using Docker and Kubernetes.”The Critique: This tells me nothing about the complexity. Was it one server? Did it crash? Did it save money? Any bootcamp grad can “use Docker.”
✅ After (Impact-Based):
“Architected the cloud-native migration of a critical banking application to AWS EKS, achieving auto-scaling capabilities that handled a 3x traffic spike during Black Friday without manual intervention, while reducing infrastructure costs by 35%.”Why this wins:
Risk Mitigation: “Critical banking application” tells me the stakes were high.
Resiliency: “Handled 3x spike” proves the architecture works.
FinOps: “Reduced costs by 35%” proves you care about the business.
Example 2: The Database Optimization
❌ Before (Task-Based):
“Worked with PostgreSQL databases. Wrote complex SQL queries and stored procedures.”The Critique: “Complex” is subjective. Everyone thinks their SQL is complex. This is vague and unprovable.
✅ After (Impact-Based):
“Optimized PostgreSQL throughput by 50% by redesigning index strategies and implementing table partitioning on the 3TB transaction ledger, enabling the system to handle 2x daily volume with existing hardware.”Why this wins:
Scale: “3TB ledger” signals you know how to handle big data.
Specificity: “Partitioning” and “Index strategies” show you know how it was fixed.
CapEx: “With existing hardware” means you saved the company from buying more servers.
Example 3: The Soft Skills (Leadership)
❌ Before (Task-Based):
“Participated in code reviews and helped junior developers.”The Critique: This is table stakes. If you are a Senior Engineer and not doing this, you should be fired. It doesn’t deserve resume space.
✅ After (Impact-Based):
“Standardized the Engineering Quality process by introducing a strict Linter/Style Guide, reducing code review turnaround time by 40%. Personally mentored 3 Junior engineers to Senior promotion within 18 months.”Why this wins:
Force Multiplier: You didn’t just review code; you built a system (Style Guide) that made everyone faster.
Talent Pipeline: You quantified your mentorship. “3 promotions” is a metric hiring managers love.
Phase 3: The “Skills” Section Dumpster Fire
After the experience bullets, the Skills section is the second most common place where Senior Engineers ruin their credibility.
The urge is to list everything.
Skills: Java, Python, C++, Go, Rust, JavaScript, React, Angular, Vue, AWS, Azure, GCP, Docker, Kubernetes, Jenkins, Git, JIRA, Excel...This is keyword stuffing.
When I see a list like this, I assume you are lying. No one is an expert in C++ and React and Kubernetes and Azure. You look like a generalist who masters nothing.
The Fix: The “Tiered” Approach Structure your skills to guide the interviewer’s eye to your strengths.
✅ The Architect’s Skills Layout:
Core Expertise: Java (JVM Tuning), Distributed Systems, AWS (5+ years).
Proficient: Go, Python, PostgreSQL, Redis, Kubernetes.
Familiar: Rust, React, GCP (Prior experience).The “JIRA” Rule: Stop listing JIRA, Slack, Zoom, or Microsoft Office. If a tool takes less than one afternoon to learn, it is not a “Skill.” It is a utility. Listing it makes you look like you are padding your resume because you don’t have enough real technical skills.
Phase 4: The Full Resume Case Study
Let’s zoom out and look at the visual difference between a “Mid-Level” resume and a “Staff-Level” resume for the exact same person.
Before: Generic Task-Based Resume
JOHN DEVELOPER
john.developer@email.com | San Francisco, CA
PROFESSIONAL SUMMARY
Passionate developer looking for a challenging role.
SKILLS
Languages: Java, Python, JavaScript, Go
Frameworks: Spring Boot, React, Django
Databases: MySQL, PostgreSQL, MongoDB, Redis
Cloud: AWS, GCP
Tools: Docker, Kubernetes, Jenkins, Git
EXPERIENCE
Senior Software Engineer | TechCorp Inc. | 2021-Present
- Worked on microservices architecture
- Participated in code reviews
- Helped implement CI/CD pipeline
- Used Kubernetes for deployment
- Wrote unit tests for new features
- Collaborated with cross-functional teams
Software Engineer | StartupXYZ | 2018-2021
- Built REST APIs using Node.js
- Worked with MongoDB database
- Fixed bugs and implemented new features
- Participated in sprint planning meetings
- Mentored junior developersHiring Manager Sees: Generic developer, no evidence of impact, junior-level framing
Likely Salary Range: $120-140K
After: Impact-Based Senior Resume
JOHN DEVELOPER
Senior Software Engineer | Distributed Systems & Platform Architecture
john.developer@email.com | San Francisco, CA | LinkedIn: /in/johndeveloper
PROFESSIONAL SUMMARY
Senior Engineer with 7+ years architecting scalable systems for high-growth
companies. Track record of reducing infrastructure costs by $400K+ and
improving system reliability from 99.5% to 99.99%. Expert in pragmatic
architecture decisions that balance innovation with maintainability.
CORE EXPERTISE
Backend & Infrastructure: Java (Spring Boot), Python, PostgreSQL, Redis | 7 years
Cloud & DevOps: AWS (EC2, RDS, Lambda, S3), Docker, Kubernetes | 5 years
System Design: Microservices, event-driven architecture, high-availability systems
PROFESSIONAL EXPERIENCE
Senior Software Engineer | TechCorp Inc. | 2021-Present
[E-commerce platform serving 2M+ monthly active users]
- Reduced AWS infrastructure costs by 35% ($180K annually) by implementing
auto-scaling policies and rightsizing EC2 instances based on 6 months of
production telemetry data
- Eliminated cascading failures across 12 microservices by implementing Circuit
Breakers and Bulkheads, improving system uptime from 99.5% to 99.99%
(reducing downtime from 43 hours/year to 4 hours/year)
- Established RFC (Request for Comment) design review process, reducing
architectural rework by 40% and accelerating new feature delivery from
6 weeks to 3 weeks average
- Instrumented distributed tracing (OpenTelemetry) across platform, identifying
and resolving hidden N+1 query bottleneck that was causing checkout latency
spikes, improving P99 response time from 3.2s to 600ms
- Mentored 2 mid-level engineers to senior promotion within 15 months through
structured growth plans and delegated architectural ownership of key services
Software Engineer → Senior Engineer | StartupXYZ | 2018-2021
[B2B SaaS platform, grew from 100 → 10K customers during tenure]
- Architected and deployed REST API serving 500K daily requests across iOS,
Android, and web clients, implementing rate limiting and caching strategies
that kept P95 latency under 200ms while handling traffic growth of 50x
- Led migration from MongoDB to PostgreSQL for critical user data (5M records)
using dual-write pattern with zero downtime, enabling ACID compliance and
reducing data inconsistency bugs by 70%
- Built automated CI/CD pipeline that reduced deployment time from 2 hours to
8 minutes, enabling team to deploy 5x more frequently (weekly → daily) with
40% fewer rollbacks
- Created comprehensive monitoring dashboards (Prometheus + Grafana) with
SLO-based alerting, reducing MTTR for incidents from 25 minutes to 5 minutesHiring Manager Sees: Senior architect, clear business impact, leadership evidence
Likely Salary Range: $180-220K
Difference: $60K+ for the same person, same work, different framing.
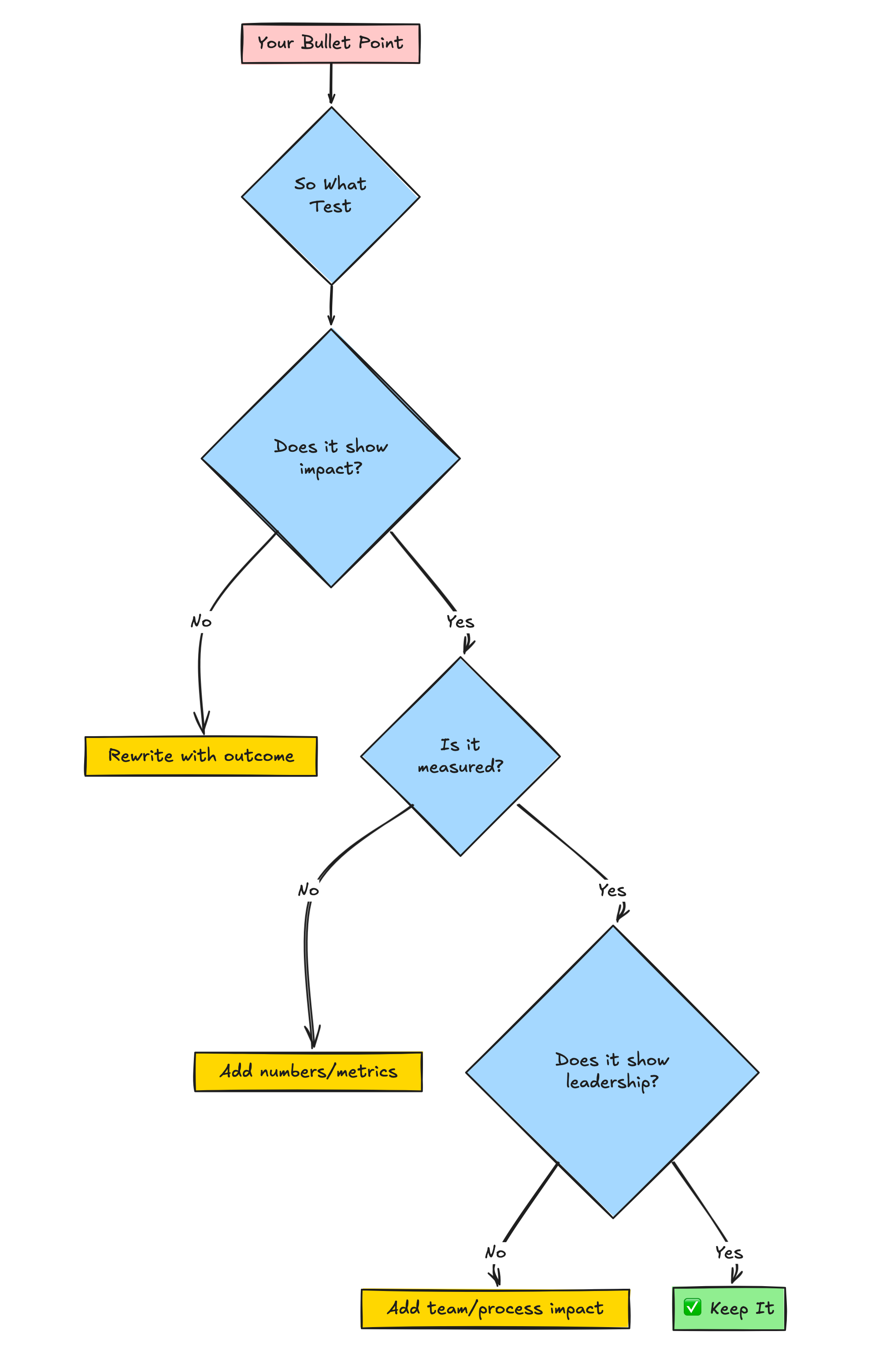
Homework: The “So What?” Test
Before Monday, I want you to run one final test on your resume. It is called the “So What?” Test.
Read your bullet point. Then ask yourself: “So what?”
Bullet: “Wrote Unit Tests using Jest.”
You: So what?
Bullet: “Well, it keeps the code safe.”
You: So what?
Bullet: “It stops bugs from hitting production.”
You: So what?
Bullet: “It allows us to deploy on Fridays without fear.”
The Rewrite: “Increased deployment frequency from Weekly to Daily by increasing test coverage to 85%, enabling ‘Fearless Friday’ deployments.”
Don’t Want to Format This Yourself?
Understanding how to write this is one thing. Actually wrestling with Microsoft Word or LaTeX to get the margins, bolding, and hierarchy right is another.
If you want to skip the formatting headache, my book Beyond the Resume includes the exact templates used in the “After” examples above.
They are pre-formatted with:
The “Tiered” Skills section.
The “Impact” bullet spacing.
The correct Executive Summary layout.
You just copy, paste, and fill in the blanks.
🚀 Exclusive Q1 Prep Offer Readers of this series get 10% OFF the full toolkit (Book + Templates + Vocabulary Lists).
Note: This code expires on Friday.
Coming Up Next: In Part 3 (Tuesday), we move to the final boss: The Interview. Once your new resume gets you in the room, how do you handle the “System Design” questions without freezing? And how do you answer “Tell me about a time you failed” without destroying your chances?
Here’s a quick TL;DR video summary of this article — perfect if you prefer watching instead of reading
See you Tuesday.





Fantastic breakdown of the vocabulary trap that kills senior resumes. The "So What?" test is gold, it forces you to think like the hiring manager who's scanning for business impact not just technical tasks. One thing that's underappreciated is how this same framing works in performance reviews too, engineers who write lik this get promoted faster becuase they're already speaking the language of leadership.